Alors nous y voilà, la question à 1 million d’euros aujourd’hui sur toutes les lèvres : comment faire ressortir ma marque dans ChatGPT ou les AI Overviews ? Un sujet crucial, car c’est bien connu : quand un internaute fait une recherche via une conversation avec l’intelligence artificielle, GEO trouve tout 😅
On sait maintenant que la recherche dans les IA n’a pas empêché Google de poursuivre sa croissance (Semrush). Bien souvent, les internautes complètent l’un avec l’autre : on s’informe avec l’IA, on valide avec un moteur de recherche. Selon Ahrefs, le recoupement serait de 96%.
Même si le trafic provenant des LLM représente entre 1% et 2% en moyenne, il serait plus qualifié et représenterait l’avenir du Search. Et une multitude d’experts auto-proclamés vous expliquent déjà qu’ils ont réussi à “craquer les algo” pour vous faire citer à tous les coups.
Soyons clairs, ça n’est pas possible. Et même si l’on sait aujourd’hui qu’un bon SEO fait aussi un bon GEO, les études progressent et il existe quelques tips intéressants à connaître.
Faire autorité
On parle ici d’autorité de marque et non de la popularité d’une page, même si ces deux notions sont parfois confondues.
L’ennemi de l’intelligence artificielle générative, ce sont les hallucinations. Pour les limiter au maximum, les LLM vont générer leurs réponses en s’appuyant sur des sources fiables.
Pour cela, les modèles sont pré-entraînés sur de très large volumes de données. Elles sont constituées principalement de CommonCrawl, du bookcorpus et de la base des brevets américains, mais aussi de forums comme Reddit, de vidéos, de Github et de Wikipédia en anglais.
Leurs poids relatif varie selon les IA.
Cette infographie nous donne déjà de précieuses indications. Si les LLM accordent de l’importance aux grands médias, à Wikipédia et aux forums dans leurs datasets d’entraînements, il faut que vous y soyez présents. C’est la raison pour laquelle de nombreux posts sur LinkedIn vous conseillent d’aller faire un tour sur Quora ou Reddit.
Pour ce dernier, l’autre raison est que Google a signé un accord de 60 millions de dollars par an pour pouvoir entraîner ses modèles d’intelligence artificielle avec les contenus de Reddit. C’est aussi pour cette raison que vous voyez de plus en plus de résultats issus de cette plateforme communautaire dans les pages de résultats.
Quant à OpenAI, il a conclu des partenariats avec les plus grands médias de nombreux pays : Le Monde en France, Die Welt en Allemagne, El Pais en Espagne, etc. En crise depuis de nombreuses années, la presse suscite donc un regain d’intérêt. Pensez à faire des RP.
Ce qui est sûr pour les professionnels du marketing, c’est que si :
- Votre marque est régulièrement citée par des sources d’autorité,
- Votre discours est cohérent sur les supports que vous maîtrisez,
- Vous êtes mentionné sur les forums relatifs à votre thématique,
- Vous créez de l’engagement sur les réseaux sociaux,
Alors vous vous donnez toutes les chances d’apparaître dans les réponses fournies par l’intelligence artificielle. Certains disent même que la mention serait le nouveau backlink.
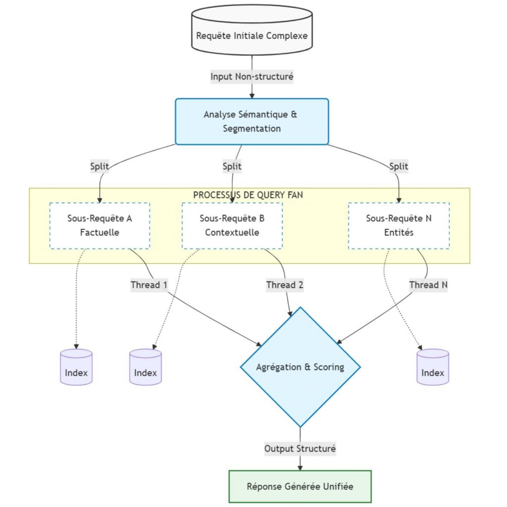
Query fan-out et Reciprocal Rank Fusion (RRF)
Quand cela est nécessaire, les IA complètent leur réponse par une recherche sur le web à la façon d’un RAG. Différentes études parues en 2025 ont conclu que ChatGPT exploiterait l’index de Google après avoir longtemps utilisé celui de Bing.
Le prompt d’un utilisateur ne déclenche pas une simple recherche, mais une multitude de requêtes. Pour un prompt du type “meilleure raquette de tennis”, cela donnera par exemple “raquette de tennis”, “meilleure raquette de tennis pour un adulte”, “raquette de tennis avis”, “comparatif raquettes de tennis 2025”. Des extensions existent pour les retrouver facilement.
On appelle cela le query fan-out. L’IA décompose votre question en différentes sous-questions pour aller chercher une réponse à toutes vos micro-intentions de recherche. Elle va chercher l’aiguille dans la botte de foin.
Pour avoir des chances de ressortir dans les réponses, il y a plusieurs conditions :
- Votre page doit être indexable par les moteurs et crawlable par les bots IA (logique)
- Elle doit contenir des passages bien structurés, lisibles et qui répondent vite à la question
- Elle doit obtenir un très bon score lors du processus de Reciprocal Rank Fusion (RRF).
Reciprocal Rank Fusion et classement WTA
Le principe du RRF est utilisé pour classer les contenus qui apportent une réponse aux différentes sous-requêtes du query fan-out. A chacune des questions, la page obtient un score calculé comme suit : 1 / (60 + rang).
Si votre page se classe première sur une seule question, c’est bien mais rien ne vous garantit qu’elle sera utilisée comme source. Une page qui a une performance correcte sur plusieurs sous-questions pourra lui passer devant. En effet, une première place unique offre un score de 0,0164 alors que trois cinquièmes places donnent un score de 0,0461.
On pourrait appeler cela l’effet Dinara Safina. Cette célèbre joueuse de tennis russe n’a jamais remporté de titre du Grand Chelem malgré plusieurs finales de haut niveau. La petite sœur de Marat Safin fut pourtant numéro 1 mondiale pendant 25 semaines grâce à la régularité de ses performances durant la saison 2009.
On comprend donc aisément les incidences pour la création de contenus. Comme au tiercé, mieux vaut donc être placé sur plusieurs courses plutôt que gagnant sur une seule.
Cela signifie que votre contenu doit être conçu pour répondre aux micro-intentions. C’est là qu’intervient le chunking.
Une structure de page impeccable
L’IA aime les contenus faciles à digérer. Pour ressortir dans les réponses des LLM, votre page doit donc être simple à lire, par les machines comme par les humains.
Commencez par une structure Hn claire : un seul H1, des H2 cohérents, des H3 qui déclinent chaque sous-idée. Un titre = une idée. Évitez les blocs de texte trop longs. Préférez les paragraphes courts, les listes à puces, les tableaux.
Tout ce qui aide le lecteur aide aussi les modèles de langage à segmenter et interpréter votre contenu. Enfin, limitez le JavaScript qui retarde l’affichage du texte ou masque une partie de la page : les bots IA privilégient ce qui est visible, lisible et rapide à charger.
Penser en chunks et en micro-intentions
Les IA ne lisent pas votre page comme un roman. Elles la découpent en morceaux (des chunks), qu’elles peuvent réutiliser indépendamment pour répondre à une sous-question précise.
Avec le query fan-out, un prompt génère plusieurs requêtes. Chaque bloc de votre page peut alors répondre à une micro-intention différente : définition, avantages, étapes, comparatif, limites, exemples.
Le challenge consiste donc à couvrir l’intégralité d’un sujet par sections autonomes, qui peuvent être citées indépendamment. Cela augmente les chances d’obtenir un bon score RRF. D’où l’intérêt d’un encart TL;DR, d’une réponse claire en début de page et d’une FAQ ciblée.
Pour vos titres, raisonnez en mode conversationnel : des questions simples, claires et inspirées des PAA favorisent l’utilisation de vos chunks dans les réponses.
Soigner la crédibilité avec l’EEAT et les données structurées
Pour évaluer la confiance qu’il peut accorder à votre contenu, Google a donné la marche à suivre depuis plusieurs années. Le géant de Mountain View a pour cela développé le concept d’EEAT : Expertise, Expérience, Autorité, Trust (fiabilité). Et ça tombe bien, les LLM adorent également les contenus qui respectent les critères EEAT.
Concrètement, cela passe par des guides complets, des comparatifs argumentés, des avis clients, des exemples concrets. Utilisez des entités nommées (marque, personnes, produits, lieux) pour ancrer votre contenu dans un contexte précis.
Complétez le tout avec des données structurées (schema.org : Article, FAQ, Author, Product, Organization). Elles aident les moteurs à comprendre qui vous êtes, de quoi parle la page et dans quelle situation elle peut être citée dans une réponse IA.
Essayer, mesurer et itérer : les tips GEO
On sait qu’un bon travail de SEO reste la base. Mais pour apparaître plus souvent dans les réponses des IA, il est possible d’aller un peu plus loin avec quelques astuces très concrètes.
Les quick wins visibles par les LLM
Votre présence en bonne position dans des classements tiers (“Top 10 des outils…”, “Les meilleures agences à…”) envoie un signal fort aux modèles. Les LLM raffolent de ces listes pour justifier leurs recommandations.
Pensez aussi à intégrer l’année dans vos balises titles et à mettre vos contenus à jour. Les IA ont tendance à privilégier ce qui semble récent et maintenu. Même logique pour vos meta descriptions et balises alt : plus elles sont descriptives, claires et orientées bénéfice, plus elles sont faciles à reprendre dans un résumé généré.
Faciliter le travail des IA
Une astuce est devenue très tendance depuis quelques mois. Elle a été testée par un expert SEO qui a analysé en profondeur le fonctionnement des moteurs IA : Metehan Yeşilyurt.
Sa recommandation semble tellement évidente qu’on aurait tous aimé y penser plus tôt. Elle consiste simplement à ajouter, en haut de page, un lien du type : “Résume cet article avec ChatGPT / Perplexity / Claude / Gemini”.
Vous connaissiez les liens de partage vers les réseaux sociaux que l’on voit sur tous les blogs depuis 15 ans ? Et bien c’est la même chose.
Vous encouragez ainsi vos lecteurs à partager votre contenu dans leurs conversations avec leur LLM privilégié. Et même si ça n’influence pas les données d’entraînement du modèle, le prompt pourra au moins donner des instructions qui resteront en mémoire pour les futurs échanges de la personne qui a cliqué. Malin, non ?
Autre levier : créer une page dédiée aux IA, comme certaines entreprises l’ont déjà fait. Vous y fournissez une version officielle de votre pitch : qui vous êtes, ce que vous faites, pour qui, avec quels bénéfices. C’est une fiche d’identité prête à l’emploi pour les modèles. Quand on vous dit qu’il faut soigner votre discours de marque…
Multimodal + omnicanal = omnimodal
Les LLM ne regardent pas que votre site : ils croisent web, médias, forums, réseaux sociaux. Des messages cohérents sur plusieurs formats (articles, posts LinkedIn, vidéos Youtube, podcasts, UGC) offrent des signaux forts pour renforcer votre présence.
Attachez une importance particulière au Earned Media. L’intelligence artificielle va rechercher des indices disséminés sur l’ensemble de la toile. Les avis d’utilisateurs et les mentions de personnes externes à votre marque représentent un must, surtout si leurs messages sont alignés avec votre discours de marque.
À l’inverse, les techniques agressives de type prompt injection ou manipulations massives sont encore à prendre avec des pincettes. Le plus raisonnable aujourd’hui : tester une idée, observer si votre marque ressort plus souvent dans les réponses et ajuster. Comme pour le SEO, c’est un travail de long terme fait de bonnes pratiques, de mesures et d’itérations, pas une recette magique !
Les trucs qui ne marchent pas
On ne vous a pas dit ? N’espérez pas “hacker” une IA juste en lui écrivant dans un prompt que votre marque est la meilleure. Au mieux, cela influence vos réponses personnelles, mais en aucun cas le modèle global ni ce que verront les autres utilisateurs.
Même chose pour le fameux llms.txt. Cette initiative proposée par Jeremy Howard consiste à présenter une cartographie des contenus d’un site aux IA. Intéressante sur le papier, peut-être utile demain avec les agents, mais son impact réel sur la visibilité dans les LLM est pour l’instant proche de zéro.
Autres croyances : créer 50 mini-pages superficielles, changer uniquement le ton de vos textes, ou bourrer vos contenus de mots-clés du type “ChatGPT”, “AI Mode” ou “Gemini”. Ça n’envoie pas un signal de qualité, au contraire.
Les IA, comme Google, privilégient des contenus solides, structurés, riches en signaux d’expertise et de contexte.
